|
180. Hou, L.; Chen, Z.; Chen, F.; Sheng, L.; Ye, W.; Dai, Y.; Guo, X.; Dong., C.; Li, G.; Liao, K.; Li, Y.; Ma, J.; Wei, H.; Ran, W.; Shang, J.; Ling, X.; Patel, J.; Liang, S. H.; Xu, H. and Wang, L. “Synthesis, Preclinical Assessment, and First-in-Human Study of [18F]d4-FET for Brain Tumor Imaging”, European Journal of Nuclear Medicine and Molecular Imaging, 2024, 52, 864–875. Link: https://pubmed.ncbi.nlm.nih.gov/39482500/
|
|
179. Rong, J.; Yamasaki, T.; Chen, J.; Kumata, K.; Zhao, C.; Fujinaga, M.; Hu, K.; Mori, W.; Zhang, Y.; Xie, L.; Chaudhary, A. F.; Zhou, X.; Zhang, W.; Gao, Y.; Zhang, K.; Patel, J. S.; Song, Z.; Collier, T. L.; Yuan, H.; Ran, C.; Haider, A.; Li, Y.; Zhang, M.-R. and Liang, S. H. “Development of a Candidate 11C-Labeled Selective Phosphodiesterase 1 Radioligand for Positron Emission Tomography”, ACS Omega, 2024, 9(44):44154–44163. Link: https://pubs.acs.org/doi/10.1021/acsomega.4c03214
|
|
178. Xiao, Z.; Li, Y.; Haider, A.; Pfister, S. K.; Rong, J.; Chen, J.; Zhao, C.; Zhou, X.; Song, Z.; Gao, Y.; Patel, J. S.; Collier, T. L.; Ran, C.; Zhai, C.; Yuan, H. and Liang, S. H. “Radiosynthesis and Evaluation of a Novel 18F‑Labeled Tracer for PET Imaging of Glycogen Synthase Kinase 3”, American Journal of Nuclear Medicine and Molecular Imaging, 2024, 14 (4), 327–336.
|
|
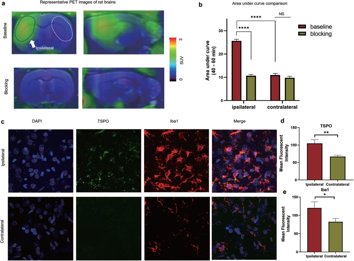
177. Liao, K.; Chen, J.; Ma, J.; Dong, C.; Bi, C.; Gao, Y.; Jiang, Y.; Wang, T.; Wei, H.; Hou, L.; Hu, J.; Wei, J.; Zeng, C.; Li, Y.; Yan, S.; Xu, H.; Liang, S. H. and Wang, L. “Preclinical characterization of [18F]D2-LW223: an improved metabolically stable PET tracer for imaging the translocator protein 18 kDa (TSPO) in neuroinflammatory rodent models and non-human primates”, Acta Pharmacologica Sinica, 2025, 46, 393-403. Link: https://doi.org/10.1038/s41401-024-01375-9
|
|
176. Li, Y.; Xiao, Z.; Mori, W.; Sun, J.; Yamasaki, Tomoteru; Rong, J.; Fujinaga, M.; Chen, J.; Kumata, K.; Zhao, C.; Zhang, Y.; Collier, T. L.; Hu, K.; Xie, L.; Zhou, X.; Zhang, W.; Song, Z.; Gao, Y.; Sun, Z.; Zhang, K.; Patel, J. S.; Ran, C.; Chaudhary, A.; Sheffler, D. J.; Cosford, N. D. P.; Zhang, L.; Zhai, C.; Haider, A.; Yuan, H.; Zhang, M.R. and Liang, S. H. “Radiosynthesis and preclinical evaluation of a carbon-11 labeled PET ligand for imaging metabotropic glutamate receptor 7”, American Journal of Nuclear Medicine and Molecular Imaging, 2025, 16, 9, 1835–1843.
|
|
175. Deng, X.; Liu, J.; Zhou, J.; Shi, Y.; Song, S.; Chen, J.; Li, Y.; Yu, B.; Liang, S. H. and Zhu, X. “Imaging Pulmonary Fibrosis and Treatment Efficacy In Vivo with Autotaxin-Specific PET Ligand [18F]ATX-1905″, Molecular Pharmaceutics, 2024, 21, 10, 5171–5181. Link: https://pubmed.ncbi.nlm.nih.gov/39186477/
|
|
174. Yang, J.; Zhu, B.; Zhang, J.; Liang, S. H.; Shen, S. and Ran, C. “Half-curcumin-based chemiluminescence probes and their applications in detecting quasi-stable oxidized proteins”, Angewandte Chemie International Edition, 2024, 63, 40, e202409896. Link: https://doi.org/10.1002/anie.202409896
|
|
173. Li, Y.; Dahl, K.; Johnström, P.; Varnäs, K.; Farde, L.; Halldin, C.; Medd, A.; Maier, D.; Powell, M.; Chen, J.; Van, R.; Patel, J.; Chaudhary, A.; Gao, Y.; Song, Z.; Haider, A.; Shao, Y.; Elmore, C.; Liang, S. H. and Schou, M. “Radiosynthesis and Evaluation of 11C-labeled isoindolone-based positive allosteric modulators for PET imaging of Metabotropic Glutamate Receptor 2”, ACS Pharmacology & Translational Science, 2024, 7, 8, 2414–2423. Link: https://doi.org/10.1021/acsptsci.4c00261.
|
|
172. Hu, J.; Li, Y.; Dong, C.; Wei, H.; Liao, K.; Wei, J.; Zhao, C.; Chaudhary, A.; Chen, J.; Xu, H.; Zhong, K.; Liang, S. H.; Wang, L. and Ye, W. “Discovery and evaluation of a novel 18F-labled vasopressin 1a receptor PET ligand with peripheral binding specificity”, Acta Pharmaceutica Sinica B, 2024, 2211-3835. Link: https://doi.org/10.1016/j.apsb.2024.05.033
|
|
171. Zhang, W.; Li, Y. and Liang, S. H. “Radiodifluoromethylation of well-functionalized molecules“, American Journal of Nuclear Medicine and Molecular Imaging, 2024, 14(2):82–86.
|
|
170. Pees, A.; Tong, J.; Birudaraju, S.; Munot, Y. S.; Liang, S. H.; Saturnino Guarino, D.; Mach, R.; Mathis, C. A. and Vasdev, N. “Development of Pyridothiophene Compounds for PET Imaging of α-Synuclein”, Chemistry – A European Journal, 2024, e202303921.
leave blank |
|
169. Jeppesen, T. E.; Shao, T.; Chen, J.; Patel, J. S.; Zhou, X.; Kjaer, A. and Liang, S. H. “Poly (ADP-ribose) Polymerase (PARP)-targeted PET Imaging in Non-oncology Application: A Pilot Study in Preclinical Models of Nonalcoholic Steatohepatitis”, American Journal of Nuclear Medicine and Molecular Imaging, 2024, 14(1):41–47.
leave blank |
|
168. Liu, J.; Rong, J.; Wood, D. P.; Wang, Y.; Liang, S. H. and Lin, S. “Co-Catalyzed Hydrofluorination of Alkenes: Photocatalytic Method Development and Electroanalytical Mechanistic Investigation”, Journal of the American Chemical Society, 2024, 146, 7, 4380–4392.
|
|
167. Chen, J.; Li, Y.; Yu, Q.; Patel, S. J.; Zhou, X.; Zhang, K.; Rong, J.; Zhao, C.; Chaudhary, F. A.; Zhang, W.; Bi, C.; Song, Z.; April T. Davenport, A. T.; Daunais, J. B.; Haider, A.; Collier, L.; Yuan, H. and Liang, S. H. “Preclinical Evaluation of Azabenzimidazole-Based PET Radioligands for γ-8 Dependent Transmembrane AMPA Receptor Regulatory Protein Imaging”, ChemBioChem, 2024, accepted.
|
|
166. Ahmed, H.; Wang, Y.; Griffiths, W. J.; Levey, A. I.; Pikuleva, I.; Liang, S. H. and Haider, A. “Brain Cholesterol and Alzheimer’s Disease–Challenges and Opportunities in Probe and Drug Development”, Brain, 2024, 25(6):e202300813. link: https://pubmed.ncbi.nlm.nih.gov/38301270/
|
|
165. Chen, Z.; Chen, J.; Wakana, M.; Yi, Y.; Rong, J.; Li, Y.; Leon, C. E.; Shao, T.; Song, Z.; Yamasaki, T.; Zhang, Y.; Josephson, L.; Van, R. S.; Shao, Y.; Zhang, M-R. and Liang, S. H. “Preclinical evaluation of novel positron emission tomography (PET) probes for imaging leucine-rich repeat kinase 2 (LRRK2)”, Journal of Medicinal Chemistry, 2024, 67, 4, 2559–2569.
![]() |

















